欢迎进入南昌市室内环境保护监测行业协会网站!
0791-88355512
网站首页
关于我们
协会简介
协会章程
协会荣誉
会员之窗
入会需知
入会报名
会员名录
新闻中心
新闻中心
干货分享
协会活动
协会服务
信息服务
会议展览
专项培训
政策法规
协会刊物
资质查询
公共环境消毒杀菌企业资质查询
公共环境消毒杀菌个人资质查询
室内环境污染治理企业资质查询
室内环境污染治理个人资质查询
联系我们
关于我们
协会简介
协会章程
协会荣誉
会员之窗
入会需知
入会报名
会员名录
新闻中心
新闻中心
干货分享
协会活动
协会服务
信息服务
会议展览
专项培训
政策法规
协会刊物
资质查询
公共环境消毒杀菌企业资质查询
公共环境消毒杀菌个人资质查询
室内环境污染治理企业资质查询
室内环境污染治理个人资质查询
联系我们
政策法规
政策法规
政策法规
您的位置:
首页
>
政策法规
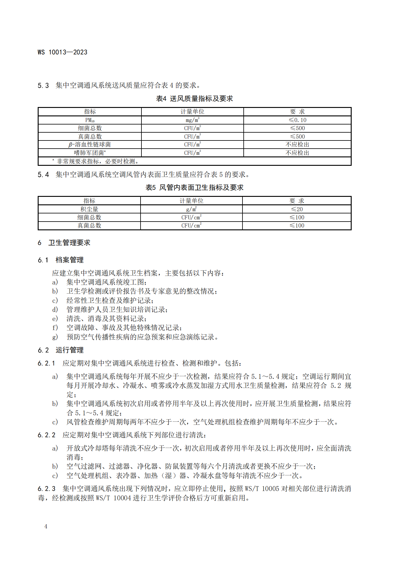
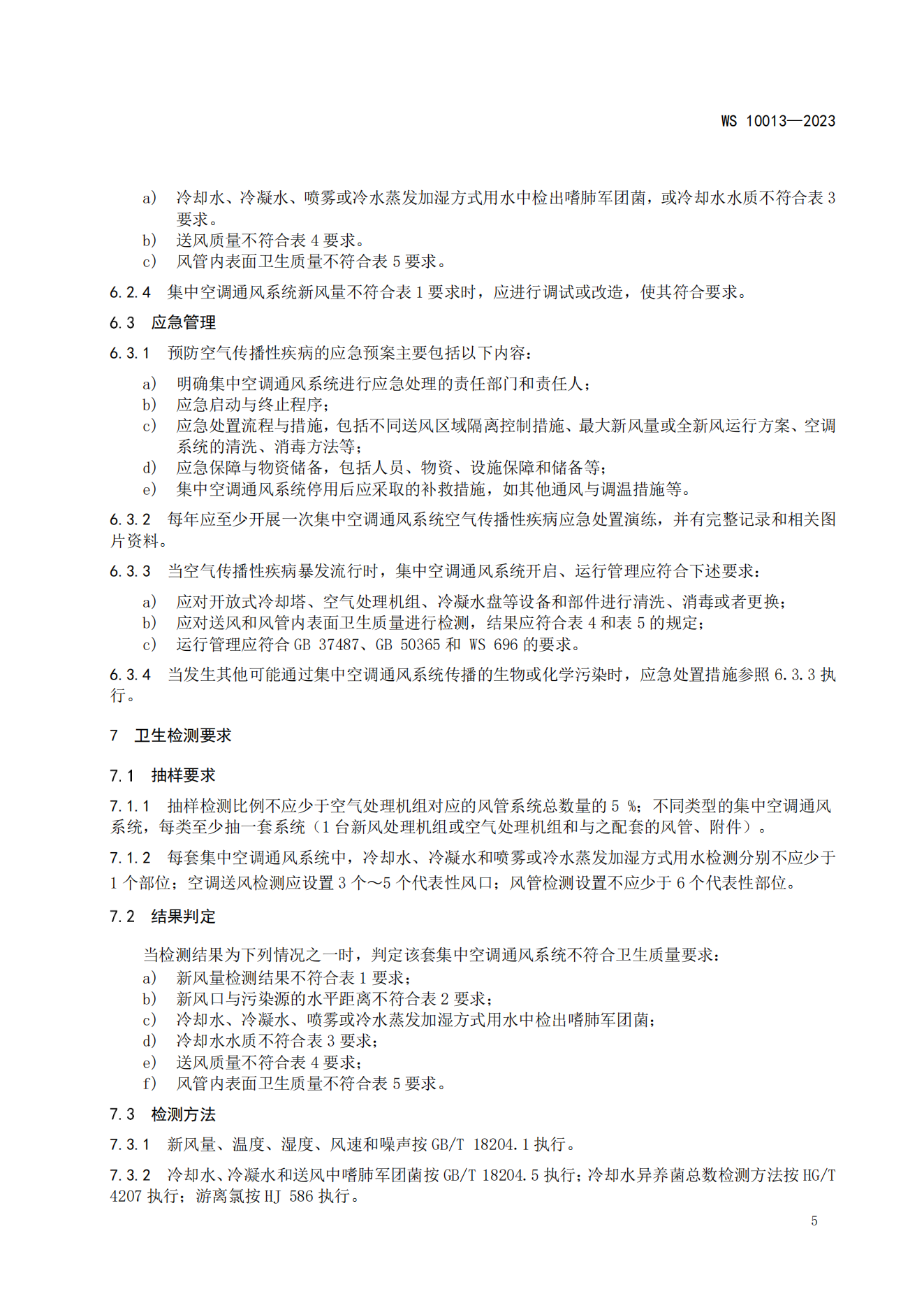
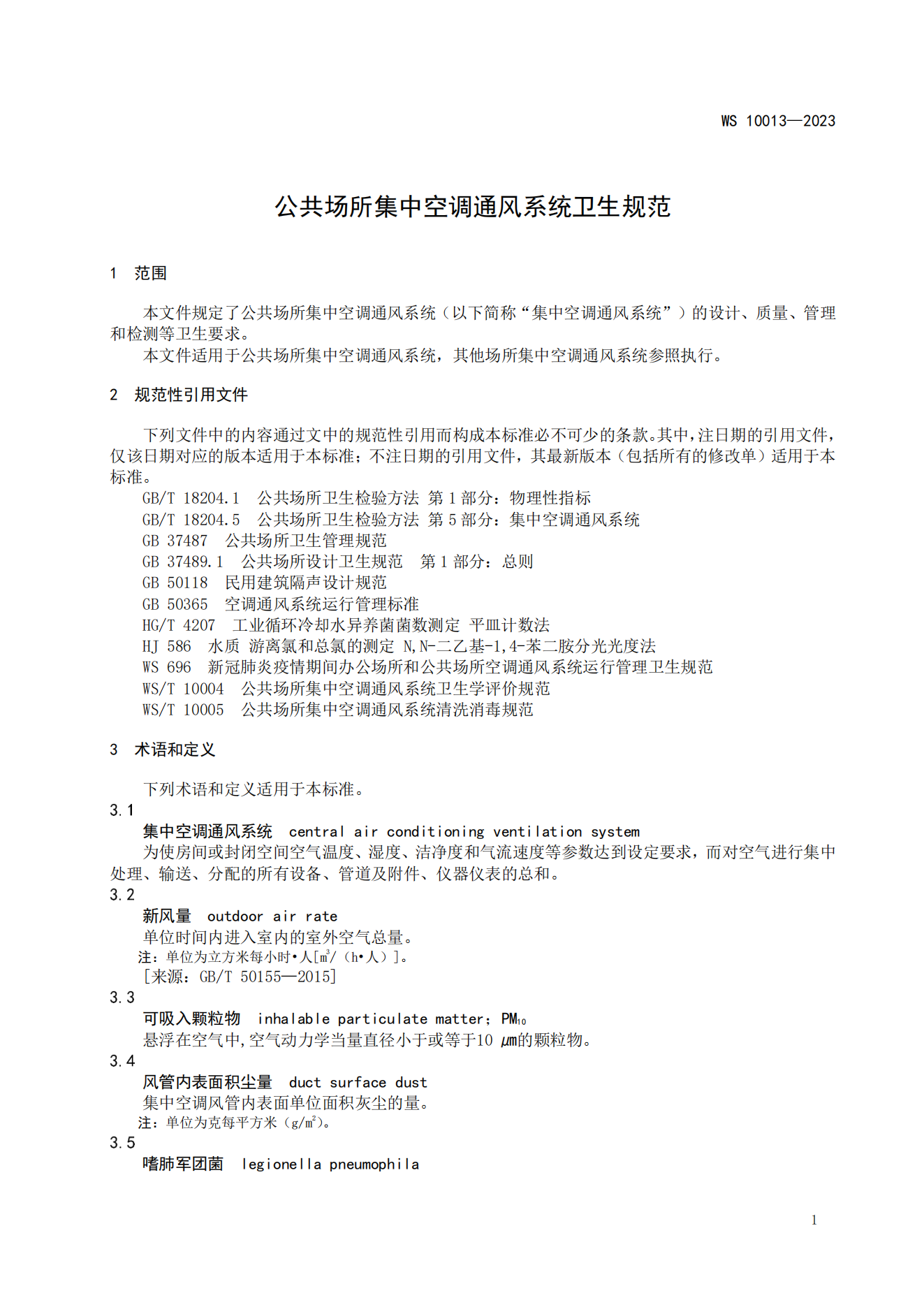
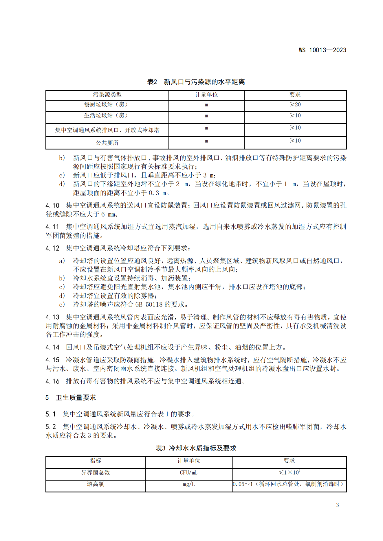
新标丨WS 10013-2023《公共场所集中空调通风系统卫生规范》2024年5月1日起实施
2024-07-10
政策法规
上一篇: 上一篇:
上海市人民政府令:《上海市消毒管理办法》2月1日正式实施
下一篇: 下一篇:
行业协会学会商会应知道团体标准的重要意义
协会简介
入会报名
联系我们
南昌市室内环境保护监测行业协会
电话:0791-88355512
地址:江西省南昌市红谷滩区三清山大道388号明园商业大楼5号5楼
Copyright © 2018-2023 南昌市室内环境保护监测行业协会 版权所有
赣ICP备2022001195号-1
技术支持 · 酷柚科技